Glioblastoma research collaboration among Pharmacology faculty highlighted in Cancer Cell

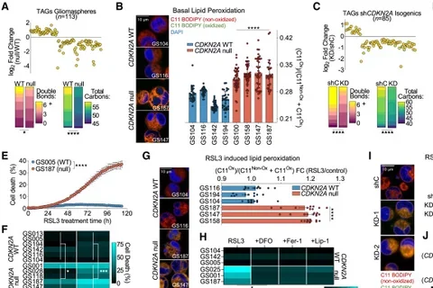
An interdisciplinary collaboration between the Nathanson, Bensinger, and Graeber labs, as well as UCLA Neurosurgery and Neuro-Oncology, led to the creation of a large resource (>150 unique samples) containing glioblastoma patient tumor and derivative models to search for clinically relevant relationships between recurring oncogenic genetic alterations and altered lipid metabolism in these brain tumors. This analysis discovered GBM tumors having deletion of the tumor suppressor, CDKN2A, rewires the GBM lipidome consequently creating a metabolic vulnerability that could be exploited to promote ferroptosis mediated cell death.